一、招标公告主要内容
北京科技园拍卖招标有限公司受北京首都创业集团有限公司委托,对“首创集团2024-2026年度财务决算主审会计师事务所选聘”进行国内公开招标。欢迎具有承接此项目能力的投标人参加本项目的投标。
1.招标人名称:北京首都创业集团有限公司
2.招标人地址:北京市东城区朝阳门北大街6号首创大厦15层
3.招标代理机构名称:北京科技园拍卖招标有限公司
4.招标代理机构地址:北京市海淀区万柳光大西园6号楼0188
5.项目内容为:
1)项目名称:首创集团2024-2026年度财务决算主审会计师事务所选聘
2)项目基本信息
决算业务:出具集团合并审计报告、财务决算专项说明、资产减值准备财务核销专项审核报告、管理建议书、审计情况说明等;出具子公司审计报告、财务决算专项说明等;配合集团完成财务决算久其数据审核、及国资委决算、财政决算所需补充资料等。
其他服务:根据集团监督管理工作需要,配合集团完成绩效评价、决算问题复核反馈等决算相关专项工作;对企业重大问题(财务、经营方面等)的识别、提出相应的建议;对相关部门审计中发现企业财务问题整改情况的核实;为企业提供账务处理、调整相关意见,内部控制测试中发现问题的提示和改进建议等相关服务。
3)服务期:此项审计咨询服务自2024年度决算审计工作开始,至2026年度决算审计工作完成时终止(按照有关规定配合企业开展后续涉及所审年度财务决算数据补充披露工作,并根据需要在职责范围内对所审年度财务数据进行解释和说明),为期三年。
4)服务范围:集团合并及部分下属子公司(约56户)。
5)本项目投标人须现场述标,述标时间15分钟左右;本项目评标办法采用综合评分法。
6.投资限额(招标控制价):人民币1095万元。
7.投标人的资格条件:
1)投标人须为在中华人民共和国境内注册,具有独立承担民事责任能力,具有有效营业执照的独立法人或其他组织,具有省级及以上财政部门颁发的会计师事务所执业证书;
2)具有良好的商业信誉,投标人近三年(2021年10月10日至2024年10月9日)未被列入失信被执行人、重大税收违法失信主体、严重失信主体名单查询(以信用中国网站www.creditchina.gov.cn、中国执行信息公开网http://zxgk.court.gov.cn/查询结果为准);
3)具有履行合同所必需的设备和专业技术能力(提供承诺书);
4)有依法缴纳税收和社会保障资金的良好记录;
5)2021年以来为大型央企、国企(资产总额1000亿以上)提供过审计服务;
6)本项目不接受联合体参加投标;
7)法律、行政法规规定的其他条件。
8.购买招标文件时间和地点:
时间:2024年10月12日至2024年10月16日(节假日除外),每天上午9:00至11:30;下午13:30至16:00(北京时间)。
地点:北京市海淀区万柳光大西园6号楼0188(北京科技园拍卖招标有限公司)。
9.投标文件递交截止时间:2024年11月01日上午09:30(北京时间),逾期收到或不符合规定的投标文件恕不接受。
10.开标时间:2024年11月01日上午09:30(北京时间)。
11.投标、开标地点:北京市海淀区万柳光大西园6号楼0188(北京科技园拍卖招标有限公司)。
12.凡对本次招标提出询问,请与北京科技园拍卖招标有限公司联系(技术方面的询问请以信函或传真的形式)。
招标人的名称、联系人、联系电话
招标人名称:北京首都创业集团有限公司
地址:北京市东城区朝阳门北大街6号首创大厦15层
招标项目联系人姓名:曾笑男
招标项目联系人电话:010-58385566转1544
北京科技园拍卖招标有限公司
地 址:北京市海淀区万柳光大西园6号楼0188
联 系 人:申耀朋
电 话:010-82575731转819
传 真:010-82575350
电子函件:bkgt6688@163.com
邮编:100089
二、评标办法
(一)评标委员会的组成:
本项目评标委员会由专家及招标人代表共5人组成,其中招标人代表1人,评标专家4人。
(二)评标委员会的职责:
负责整个项目的评标工作。具体内容包括:阅读、审核各投标文件;核实、澄清、评比各家投标人的投标文件对招标文件的资格要求、技术性能要求、商务要求、服务要求的响应情况;独立打分、提交评分结果并排名;出具综合评审意见,推荐中标人。
(三)评标程序及打分办法
1.评标准备:各评委熟悉招标文件。
2.各评委认真仔细阅读投标文件,按照先符合性检查、
后技术评议、再综合评议的程序对投标文件进行评审。采取综合评分的办法进行评标,出具评审意见,推荐预中标人。
(1)符合性审查
1)密封情况是否符合要求;
2)法人代表授权书是否有效签署;
3)投标有效期是否符合规定;
4)投标报价是否未超过投资限额;
5)资格证明文件是否齐全,是否符合招标文件要求;
6)是否符合法律、法规的其它规定。
以上6条中为废标条款,有一条不满足即可导致废标,不能进入后续评标,符合性审查合格的投标人进入下一轮评议。
(2)评委评议、打分
对投标报价、商务部分及技术部分等方面综合评定、打分。
注:如投标人的投标报价超出本项目投资限额,为无效投标。
(3)出具评审意见、推荐预中标人
每位评委在审阅投标资料的基础上,对各投标单位进行综合打分。最后汇总所有评委的分数,求出每个投标单位的平均分并排序。排名第一的投标人推荐为预中标人。
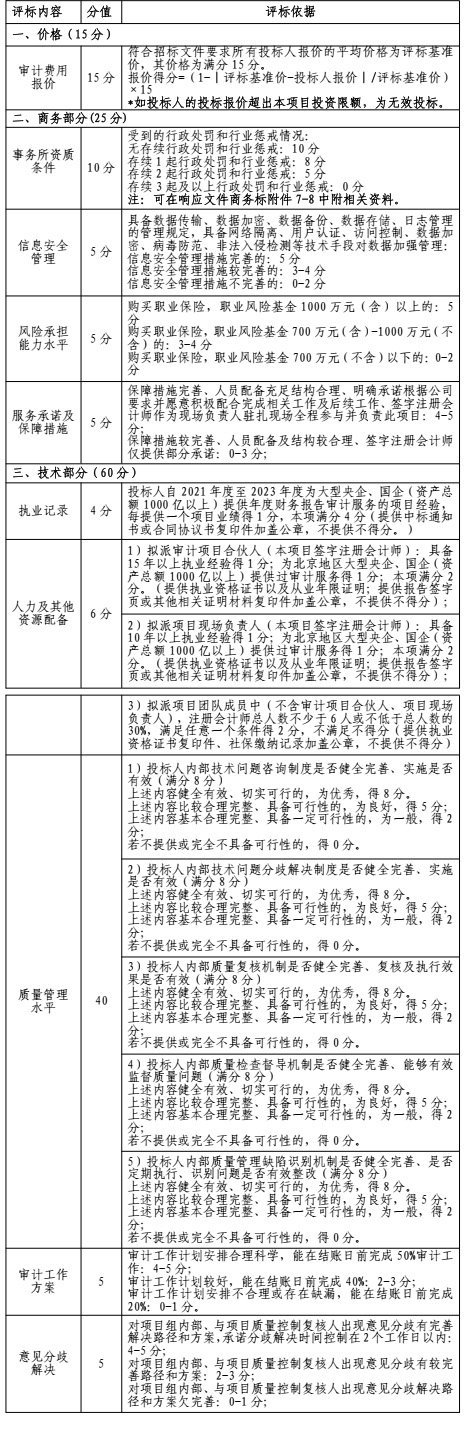
(四)评分标准

附件下载:
首创集团2024-2026年度财务决算主审会计师事务所选聘招标文件公示